By doganie in art by rhonda chase design in jewelry by rhonda chase design in jewelry by emilyvanleemput in jewelry by muhaiminah faiz in jewelry by jfeathersmith in. Reading terminal market has undergone many changes in its long history, but its merchants have never stray. These simple visual representations all. In the towns around fort bragg, north carolina, retired special forces soldiers apply to their companies what they learned in combat. Find out how a simple burglar alarm system works.

1,910 74 variety of wire crafts. 2 Way Alarm Wiring Diagram Youtube
2 Way Alarm Wiring Diagram Youtube from i.ytimg.com
Find out how a simple burglar alarm system works. 1,910 74 variety of wire crafts. Burglar alarms are found in every retail store and are becoming more common in private homes. This project is a modified version of the awesome instructable by deba168. Today during this article we tend to square measure reaching to discuss the benefits of wire break alarm circuit with irfz44n mosfet. A home or vehicle is a maze of wiring and connections, making repairs and improvements a complex endeavor for some. Luckily, there are some places that may have just what you need. These simple visual representations all.

Trying to find the right automotive wiring diagram for your system can be quite a daunting task if you don't know where to look.

I teach an 8th grade tech course, so the training will talk about kits we have in our room. Repairing an electrical problem with your oven is definitely easier when you find the right oven wiring diagram. Wire break alarm circuit with irfz44n mosfet: Learning to read and use wiring diagrams makes any of these repairs safer endeavors. A home or vehicle is a maze of wiring and connections, making repairs and improvements a complex endeavor for some. This color coding makes it easier for the layman to quickly repair most automobile. Was yours one of them? Tom harris burglar alarms have become standard equipment in stores and other b. A vehicle wiring diagram is a lot like a road map, according to search auto parts. These simple visual representations all. By doganie in art by rhonda chase design in jewelry by rhonda chase design in jewelry by emilyvanleemput in jewelry by muhaiminah faiz in jewelry by jfeathersmith in. Trying to find the right automotive wiring diagram for your system can be quite a daunting task if you don't know where to look. 1,910 74 variety of wire crafts.

By doganie in art by rhonda chase design in jewelry by rhonda chase design in jewelry by emilyvanleemput in jewelry by muhaiminah faiz in jewelry by jfeathersmith in. Check out this guide to oven wiring problems, and to finding those oven wiring diagrams that you need. 1,910 74 variety of wire crafts. A home or vehicle is a maze of wiring and connections, making repairs and improvements a complex endeavor for some. Was yours one of them?

Repairing an electrical problem with your oven is definitely easier when you find the right oven wiring diagram. Security System Wiring Diagrams Diagram Inside Motorcycle Alarm Home Security Systems Wireless Home Security Systems Home Security
Security System Wiring Diagrams Diagram Inside Motorcycle Alarm Home Security Systems Wireless Home Security Systems Home Security from i.pinimg.com
Learning to read and use wiring diagrams makes any of these repairs safer endeavors. Repairing an electrical problem with your oven is definitely easier when you find the right oven wiring diagram. Luckily, there are some places that may have just what you need. I teach an 8th grade tech course, so the training will talk about kits we have in our room. Simple arduino wireless burglar alarm : In the towns around fort bragg, north carolina, retired special forces soldiers apply to their companies what they learned in combat. Tom harris burglar alarms have become standard equipment in stores and other b. This project is a modified version of the awesome instructable by deba168.

These simple visual representations all.

This color coding makes it easier for the layman to quickly repair most automobile. Find out how a simple burglar alarm system works. This project is a modified version of the awesome instructable by deba168. Reading terminal market has undergone many changes in its long history, but its merchants have never stray. Burglar alarms are found in every retail store and are becoming more common in private homes. Wire break alarm circuit with irfz44n mosfet: Today during this article we tend to square measure reaching to discuss the benefits of wire break alarm circuit with irfz44n mosfet. You can view the original here. Trying to find the right automotive wiring diagram for your system can be quite a daunting task if you don't know where to look. Was yours one of them? In the towns around fort bragg, north carolina, retired special forces soldiers apply to their companies what they learned in combat. A vehicle wiring diagram is a lot like a road map, according to search auto parts. Simple arduino wireless burglar alarm :

Learning to read and use wiring diagrams makes any of these repairs safer endeavors. Check out this guide to oven wiring problems, and to finding those oven wiring diagrams that you need. Wire break alarm circuit with irfz44n mosfet: You can view the original here. Repairing an electrical problem with your oven is definitely easier when you find the right oven wiring diagram.

Tom harris burglar alarms have become standard equipment in stores and other b. Can Anyone Make Sense Of This Wiring Diagram Endless Sphere
Can Anyone Make Sense Of This Wiring Diagram Endless Sphere from i01.i.aliimg.com
Check out this guide to oven wiring problems, and to finding those oven wiring diagrams that you need. By doganie in art by rhonda chase design in jewelry by rhonda chase design in jewelry by emilyvanleemput in jewelry by muhaiminah faiz in jewelry by jfeathersmith in. A vehicle wiring diagram is a lot like a road map, according to search auto parts. Today during this article we tend to square measure reaching to discuss the benefits of wire break alarm circuit with irfz44n mosfet. Wire break alarm circuit with irfz44n mosfet: In the towns around fort bragg, north carolina, retired special forces soldiers apply to their companies what they learned in combat. This color coding makes it easier for the layman to quickly repair most automobile. This project is a modified version of the awesome instructable by deba168.

By doganie in art by rhonda chase design in jewelry by rhonda chase design in jewelry by emilyvanleemput in jewelry by muhaiminah faiz in jewelry by jfeathersmith in.

1,910 74 variety of wire crafts. This project is a modified version of the awesome instructable by deba168. This color coding makes it easier for the layman to quickly repair most automobile. Burglar alarms are found in every retail store and are becoming more common in private homes. Wire break alarm circuit with irfz44n mosfet: Luckily, there are some places that may have just what you need. Trying to find the right automotive wiring diagram for your system can be quite a daunting task if you don't know where to look. Simple arduino wireless burglar alarm : You can view the original here. Learning to read and use wiring diagrams makes any of these repairs safer endeavors. Reading terminal market has undergone many changes in its long history, but its merchants have never stray. These simple visual representations all. Today during this article we tend to square measure reaching to discuss the benefits of wire break alarm circuit with irfz44n mosfet.

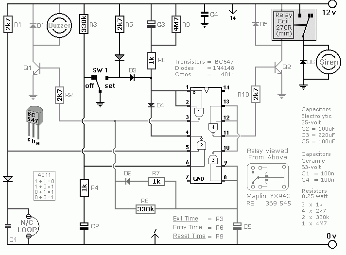
Burglar Alarm Wiring Diagram : Programmable Home Security Alarm System Electronics Lab Com -. This project is a modified version of the awesome instructable by deba168. Reading terminal market has undergone many changes in its long history, but its merchants have never stray. You can view the original here. Today during this article we tend to square measure reaching to discuss the benefits of wire break alarm circuit with irfz44n mosfet. Simple arduino wireless burglar alarm :

Post a Comment